Lost or Broken Phone Process 2025 V1
Describes what happens if one of our phones got lost or is broken
Background
All the Swiss School System lessons run on the school-sys.org/edu platform. Since not all teachers have a functional smartphone, our organization lends phones to daycares. This works with a small contract, which must be confirmed when scanning the handover QR code. A daycare guarantees that they will treat the phone well and not misuse it, as it is only meant as a tool to access the lessons and the additional material.
Goals of Lending Phones
¡ The phones are tools that allow daycares to access the lessons and must be treated responsibly.
¡ Daycares, as our partners, are held accountable and must make amends if something happens to their borrowed phones.
¡ 2givelife.org aims to keep children in the program. Therefore, we offer teachers different options to keep working with our system even if a phone is damaged or lost.
Broken but Working Phone
Phones can break in different ways. It is important to distinguish whether the phone is still functional. If only the glass or cover is broken but the phone remains usable the daycare is required to cover the repair costs.
Process of Broken but Working Phone

Broken and Unusable Phone
If the phone is completely shattered or no longer functioning, it is treated as a lost device. In this case, the Lost Phone Process applies.
Lost, Stolen and Misplaced Phone
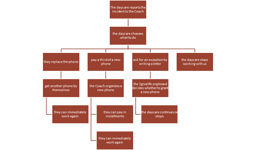
Whether a phone is lost, misplaced or stolen, the daycare is held accountable to take good care of the device. To continue the work with our organization, the daycares must make amends. They have three options: Replace the phone, pay a third of a new phone or stop working with us. If a daycare can’t afford to pay a second hand phone or a third of a new phone, they can write an apology letter to our organization.
Lost Phones Process
There are a few options to still work with our organization:

Option 1: The daycare replaces the phone themselves
The phone does not have to be new. It must, however, fully support the required apps and have enough storage to record and send videos.
Option 2: The daycare pays one third of the price of a new phone
The daycare contributes a third of the cost. 2givelife.org covers the remaining two thirds.
Option 3: The daycare requires an exception
The daycare writes an apology letter to 2givelife.org, explaining the situation and outling measures to prevent similar incidents in the future.
This email must be sent to [email protected].
The board of 2givelife.org evaluates the request based on the duration of the partnership, financial resources of the daycare, commitment of the teachers and value of the lost phone. The board may grant a replacement device free or charge.
Please note: This review process can take up to two months.
Option 4: The daycare stops working with us
Daycares may choose to discontinue our partnership. However, we encourage them to consider the options 1-3 above first so that children can continue benefiting from improved education.
People Involved and Decision Makers
This is the order of the people involved in the process. The daycare owner/teacher is in contact with the Coach. The Coach must inform the Country Manager about every incident.
The Coach can coordinate the Working but Broken Phone by himself. Buying new phones must always need to be approved by the Country Manager. The Board will decide whether to grant a new phone as an exception
